“UWA联盟标准工作组第十一次线下会议”邀请函
2026-02-28
以下文章来源于微信公众号——UWA世界超高清视频产业联盟
尊敬的各会员单位:
按照世界超高清视频产业联盟(UWA联盟)标准工作组的年度工作计划,现诚挚地邀请您参加“UWA联盟标准工作组第十一次线下会议”。
本次会议共计2天:
会议时间:2026年3月11日–12日(周三至周四)
3月11日
上午:视频标准专题组、音频标准专题组会议
下午:系统标准专题组、制播工作组会议
3月12日
上午:标准工作组全体会议
下午:标准技术审查会
下午+晚上:十佳案例分享会议
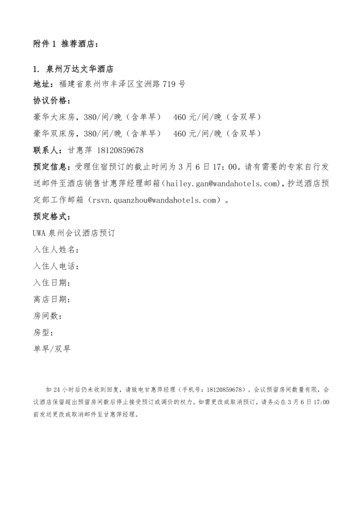
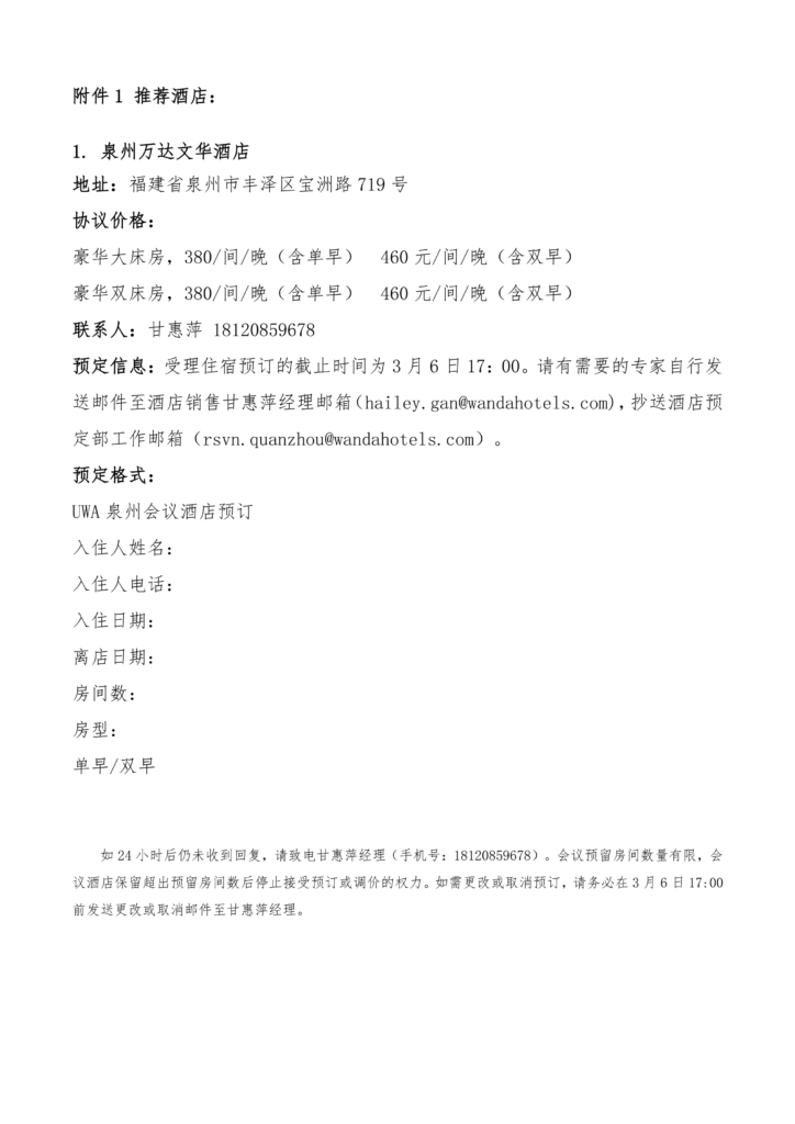
会议地点:泉州富力万达文华酒店(福建省泉州市丰泽区宝洲路719号)
参会交通费、食宿费用请自理。
请各单位于3月10日前扫描二维码使用AllianceHub账号报名

会议联系人:张鸿宇15911016920
王鸿浩18758136214
附件1:推荐酒店
附件2:会议日程
期待您的莅临!
世界超高清视频产业联盟
2026年2月27日





